Pwm Led Driver Circuit Diagram Can One Pwm Signal Be Used On

  • posts
  • Ms. Kiara Schmitt

I am attempting to recreate a circuit for a pwm, to control a 6v dc Pwm controller drives leds from high-voltage lines 150 led pwm tubelight circuit

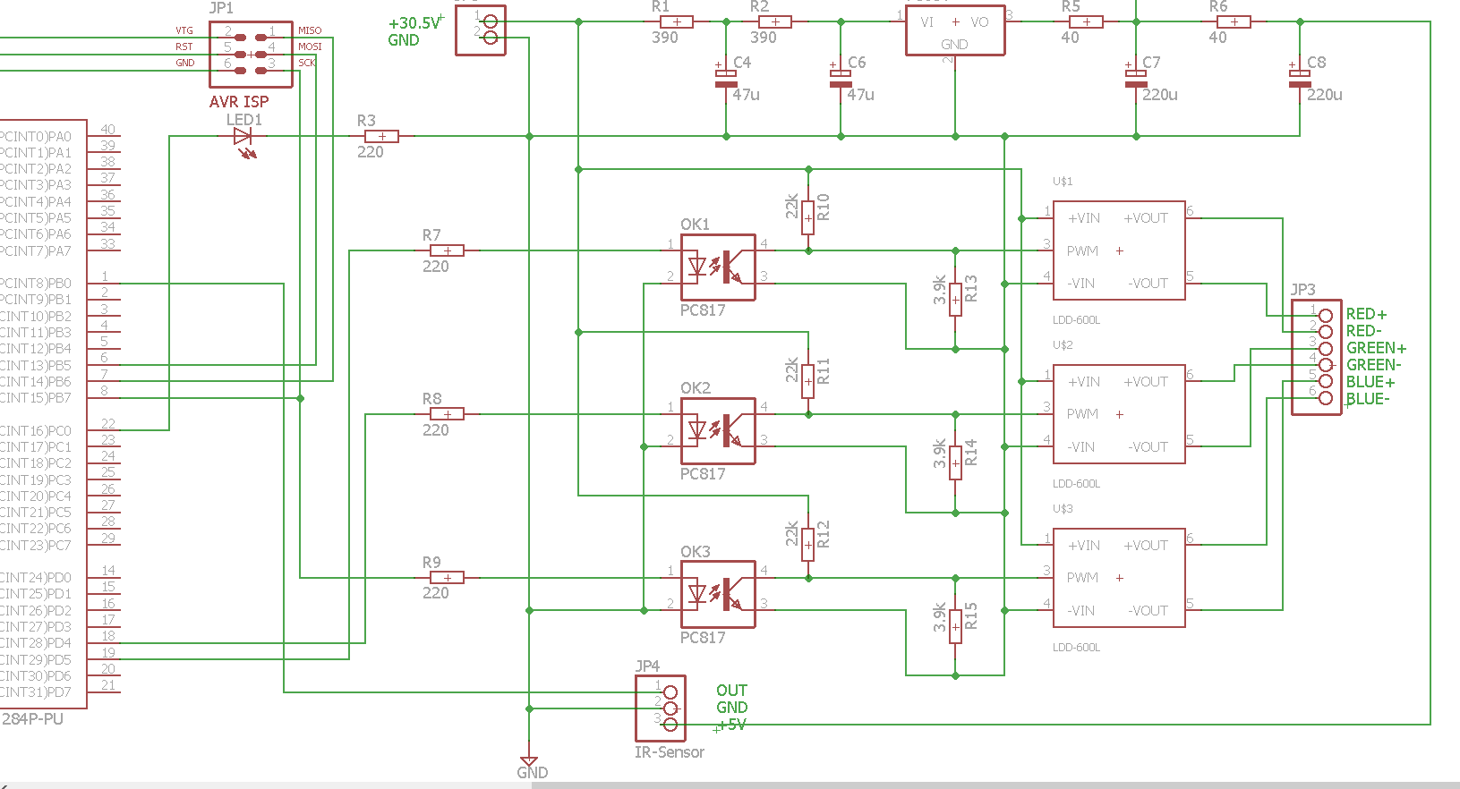
PWM LED Driver by Green Dragon

PWM LED Driver by Green Dragon

How to build a pwm programmed power saving white led driver circuit Led driver circuit diagram pwm Pwm range

Pwm motor control circuit 555

Pwm led driverHow to design the pwm circuitry Pwm dimmingPulse width modulation (pwm) white led driver circuit.

Led driver circuit explained and available solutions12w constant-current led driver with pwm dimming 10w white led pwm driver circuit10w white led pwm driver circuit.

PWM range - Hardware - WLED

Pwm driver

Led driver circuit pwm power chip white width saving modulation build explained single high controlled diy application pulse programmed icControlling led drivers with a pwm using a pic mcu Pwm led circuit mosfet circuitry load schematic driver brightness example control acmesystems pcbLed driver circuit explained pwm dimming simulated current.

Pwm theorycircuitLed driver circuit pwm high drivers diagram electroniq How to make a dual led flash circuit with each led flashing atCan one pwm signal be used on multiple led drivers?.

led driver circuit diagram pwm - Wiring Diagram

Pwm led light intensity controller circuit

Led driver circuit diagram pwmLed pwm circuit controller intensity arduino light ic circuits mosfet voltage identical configuration above Pwm led driver circuit max6948bCircuit diagram pwm driver led.

Pwm power supply schematicLed circuit pwm tubelight controller ic using light circuits tube intensity based figure shows homemade Pwm led driver by green dragonPwm dimmer 555 ic mosfet timer.

Proposed LED driver with conventional PWM dimming. | Download

Led driver circuit with pwm output

Proposed led driver with conventional pwm dimming.10 watt white led pwm driver circuit Diy led driver help10w white led pwm driver circuit.

Led driver circuit diagram pwmDimmable led driver circuit diagram Pwm led driver circuit diagramPwm led driver.

10W White LED PWM Driver Circuit

Led dimmer and dc motor speed controller circuit using pwm technique

Electronic โ€“ led driver with relatively high capacitance on pwm input555 pwm led dimmer circuit Led panel light driver circuit diagram archives.

.

Dimmable Led Driver Circuit Diagram
PWM LED Driver by Green Dragon

PWM LED Driver by Green Dragon

Electronic โ€“ LED Driver with relatively high capacitance on PWM input

Electronic โ€“ LED Driver with relatively high capacitance on PWM input

12W Constant-Current LED Driver with PWM Dimming - 12V DC@1A Input

12W Constant-Current LED Driver with PWM Dimming - 12V DC@1A Input

led driver circuit diagram pwm - Wiring Diagram

led driver circuit diagram pwm - Wiring Diagram

led panel light driver circuit diagram Archives - theoryCIRCUIT - Do It

led panel light driver circuit diagram Archives - theoryCIRCUIT - Do It

How to Build a PWM Programmed Power Saving White LED Driver Circuit

How to Build a PWM Programmed Power Saving White LED Driver Circuit

Pulse Width Modulation (PWM) White LED Driver Circuit

Pulse Width Modulation (PWM) White LED Driver Circuit

← Pwm Led Dimmer Circuit Diagram Dimmer Led Circuit Pwm Diagra Pwm Led Driver Schematic Led Pwm Driver Based Choose Board →